武汉大学口腔医院:基于大语言模型的AI智能就医助手
一 项目简介
近年来,《"健康中国2030"规划纲要》《“十四五”全面医疗保障规划》《关于推动公立医院高质量发展的意见》等政策和文件把医疗健康提升到国家战略层面。随着互联网技术和人工智能技术的日益成熟与发展,各大医院纷纷实践通过“互联网+医疗”、“AI+医疗”等促进医院智能化建设,打造“以患者为中心”的智慧医院体系,让患者获得更优质的医疗服务,获得更好的就医体验。
武汉大学口腔医院是三级甲等专科医院,也是口腔医学专业教学、科研和临床实习基地;拥有23个临床及医技科室,其中牙体牙髓科、口腔颌面外科等7个科室为国家临床重点专科;年门诊量超过100万人次,年出院病人约5000人次;为武汉市、中部地区乃至全国的患者提供全面而精良的口腔医疗与保健服务。
本项目通过引入大语言模型,利用自然语言处理技术,整合智能导诊、预约挂号、门诊/住院缴费、报告解读等便民惠民服务,构建AI智能助手,为患者提供数字化就医体验,试点应用于掌上医院门户应用场景。
二 建设与开发
本项目设计的AI智能就医助手是一个基于自然语言处理技术的智慧医疗服务系统,旨在提升患者的就医体验和医疗效率。以下是系统建设与开发的主要组成部分:

1.总体架构
标准规范体系:确保系统设计、开发与运维的标准化与规范化,便于管理与维护。
安全保障体系:保障患者数据的安全性和隐私保护。
2.功能模块
(1)诊前服务
智能导诊:提供AI就医咨询、AI用药咨询、AI医生推荐、AI科室推荐等服务。
挂号缴费:支持预约挂号、在线缴费、报告查询、AI智能加号等功能。
AI预问诊:生成预问诊病历和结构化数据。
(2)诊中服务
消息推送:包括消息通知、个性化模版、AI工作流等。
标识与导航:院内导航、AI流程指引、AI智能陪诊等。
家庭服务:AI病程管理、AI护理计划等。
(3)诊后服务
患者反馈:评价问卷、意见反馈、AI满意度评价等。
药品调剂/配送/地址:出院带药、药品解读、AI随访管理等。
缴费/医保/支付/发票:支持多种支付方式和电子发票。
(4)住院服务
费用支付:统一支付、电子发票等。
就医助手:就诊码识别、AI流程指引等。
自助服务:自助开单、便民商城等。
(5)全程服务
数据共享与安全管理:CHAT BI图表、AI健康宣教、AI智能客服等。
3.技术支撑
(1)服务对象:基于自然语言驱动的医院智慧服务,主要面向:患者服务、医生服务、科室服务、医院服务等。
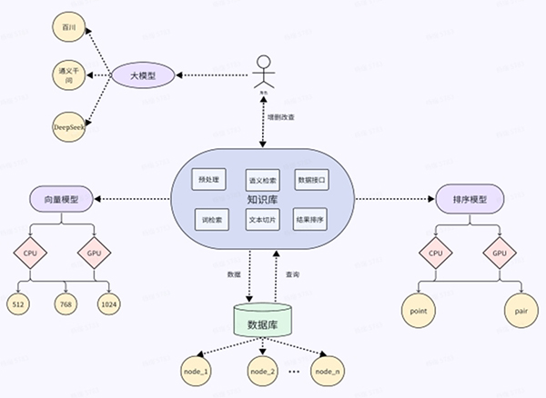
(2)应用支撑:包括智慧服务管理平台、AI用户运营平台、预约诊疗平台、处方流转平台、统一消息平台、统一支付平台等信息系统。基于自然语言驱动的医院智慧服务的能力保障,通过知识库能力、基础能力、OCR能力三大能力建设,提供平台文本切片、关键词检索、语义检索、结果排序、数据归类、检索增强(RAG)、意图识别、向量模型、排序模型、图像识别、图像处理能力等功能。
(3)开发支撑:包括AIGC应用开发平台、AI数智底座平台等信息系统。基于自然语言驱动的医院智慧服务模型层属于平台核心能力之一,集成通义千问、DeepSeek、百川等知名大语言模型(LLM),可实现根据不同业务场景随时切换匹配大语言模型,提供包括意图理解、数据总结、逻辑推理、创新能力、多模态能力等功能。
(4)数据交互:包括服务总线(ESB)、数据集成(ETL)、通用传输协议(GTP)等。
(5)医院资源:基础设施与安全主要由服务器、算力GPU、存储、HIS、EMR、PACS等提供,保障基于自然语言驱动的医院智慧服务基础底层架构。
4.数据安全与管理
AI基础与安全:包括AI服务监督、AI安全管理、系统安全、数据加密、数据授权等功能,遵循《网络安全法》《个人信息保护法》等法律法规,采用数据脱敏、匿名化处理、访问权限控制等措施,加强数据安全和管理。
通过这些模块和技术支撑,AI智能就医助手能够为患者提供全方位、智能化的医疗服务,提高医疗效率,优化患者体验。
三 关键技术或产品描述
AI智能就医助手基于医院门诊、住院全场景下患者就医服务,覆盖患者诊前、诊中、诊后的AI对话式服务模式。
1.LLM大语言模型
LLM大语言模型通过IMchat入口为患者提供初级引导信息,覆盖诊前、诊中、诊后各个就医环节,通过患者的文字或语音交互,由AI大模型进行语义判断及意向逻辑判断,并生成语言回复,通过上下文解读能力逐步引导患者完善沟通信息。

知识库:包含各种类型的数据,如事实、规则、定义等。知识库中的数据可以通过词检索、文本切片等方式进行访问。
向量模型:用于将文本转换为向量表示。向量模型可以使用不同的硬件资源(如CPU、GPU)来加速计算。
排序模型:用于对查询结果进行排序。排序模型也可以使用不同的硬件资源(如CPU、GPU)来加速计算。
数据库:包含各种类型的信息,如用户历史记录、系统状态等。数据库可以通过point或pair方式进行查询。
基于AIGC应用平台、DeepSeek及通义千问等大语言模型,成功实现了智慧医院服务解决方案的私有化部署。引入AGENT技术,优化了医疗服务过程中多个功能服务的协作流程。通过模型微调,赋予了大模型自我提问的学习能力,提供个性化服务。
2.智能导诊
全流程AI智能就医助手基于语音识别、自然语言理解、人工智能等技术,以智能问诊、预约挂号、门诊缴费、查询报告、解读报告等应用服务,以期全方位满足患者就医咨询和门诊业务办理需求,为患者提供及时准确的就医指导。
通过AIGC帮助患者输入症状、推荐合适医生,并提供线下医院的就诊选项,提升了就医效率和用户体验。

3.预约挂号
患者可通过语音或文字描述症状,系统基于AIGC的自然语言处理和知识图谱技术,进行智能分析,推荐合适的科室和医生。

系统可根据患者历史就诊记录、个人偏好等信息,智能推荐合适的医生和就诊时段,提升挂号效率与精准度。支持微信公众号、小程序、APP等多渠道预约挂号,方便患者操作。
4.门诊缴费
根据患者病情和诊疗方案,预估诊疗费用,方便患者提前做好准备。支持微信、支付宝、银行卡等多种支付方式,方便患者缴费。可提供电子发票服务,方便患者保存和报销。

5.报告查询与解读
助力实现个人健康医疗信息可信共享,建立电子健康档案首页专题库,实现医疗卫生机构数据跨地区、跨部门共享。
检查检验报告查询:由患者多方式(语音、文字、快捷方式)触发的“报告图片查询”行为。患者进入AI即时交流界面,发送查询信息,通过AI智能分析,检索匹配报告数据,并实时向患者发送报告数据。
检查检验报告解读:患者通过拍照/上传检查检验报告或获取院内检查检验报告,由本地化部署的OCR光学文字识别能力进行数据拆解与排版后,经大语言模型AI进行报告解读,向患者提供检查检验报告大语言模型初步解读内容。需特别说明,该AI解读结果仅供参考,不能替代执业医师的正式诊断。
四 应用效果
1.智能化导诊帮助患者更快捷、准确的预约挂号。传统挂号模式下,患者从选择院区、科室、医生等进行信息不对称的多次选择操作,步骤复杂还极容易挂错科室和医生。AI模型整合导诊知识库,通过与患者进行多轮多模态的互动,了解患者的病症情况后即可为患者推荐合适的就诊科室与擅长该病症的医生供患者选择,让患者能更加快捷、准确的进行预约挂号。通过AI就医助手,最快可在一轮对话后即可完成挂号预约,极大缩短患者挂号操作时间。本项目试点运行以来,AI智能导诊意图准确率超过80%,武汉大学口腔医院因挂错号而需转诊或退号的现象明显减少,极大减少了因挂错号导致的医疗资源浪费,也提升了患者的就医体验。
2.更充分地满足患者就医需求,提高分院区医疗资源利用效率。智能推荐院区科室还促进了武汉大学口腔医院分院区医疗资源的利用,向在主院区挂不上号的患者推荐分院区优质医疗资源,既满足了患者的就医需求,也让分院区医疗资源得到更充分的利用。
3.简化患者手机端业务操作流程,缩短业务办理时间,提升患者就医满意度与获得感。患者可通过AI就医助手快捷跳转并办理相关业务,与传统业务流程相比,预约挂号、交费、报告查询等业务操作平均耗时下降了15%以上。提供检查检验报告解读功能,帮助患者理解检查检验结果,提升患者获得感。
(来源:CHIMA 2025医院新兴技术创新应用典型案例集)

首 页