国家卫生健康委印发国家二级公立医院绩效监测操作手册(2025版)(附图)
发布时间:2025-08-29

各省、自治区、直辖市及新疆生产建设兵团卫生健康委:
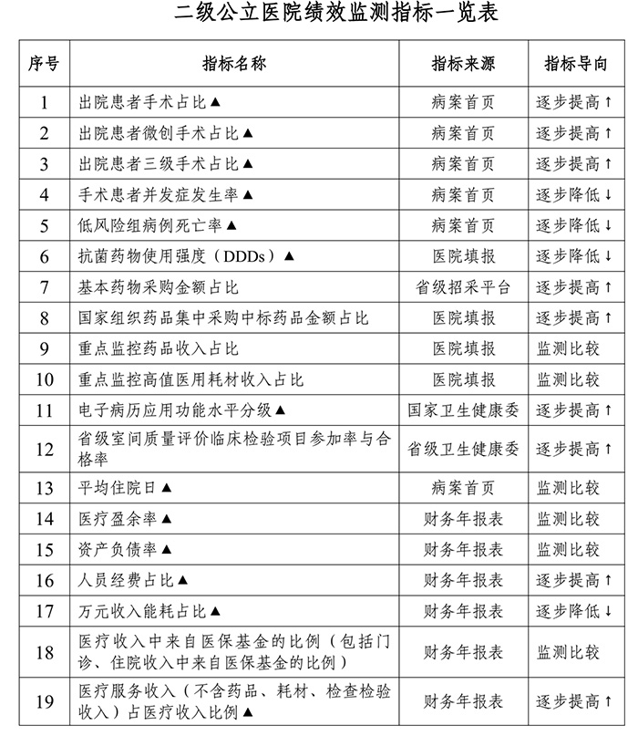
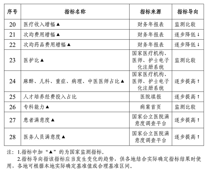
为持续提高二级公立医院绩效监测工作精细化水平,按照《关于加强二级公立医院绩效考核工作的通知》(国卫办医发〔2019〕23号)要求,根据实际工作需要和最新政策文件要求,我委对《国家二级公立医院绩效考核操作手册(2024版)》进行了修订完善,形成了《国家二级公立医院绩效监测操作手册(2025版)》(可从国家卫生健康委网站下载)。现印发给你们,请遵照执行。
联 系 人:医政司 高攀、朱焱磊
联系电话:010-68791885
《国家二级公立医院绩效监测操作手册(2025版)》
国家卫生健康委办公厅
2025年8月13日



点击此处可查看《操作手册》PDF版
来源:国家卫生健康委官网、《中国卫生》杂志社公众号

首 页