国家中医药管理局综合司印发《国家三级公立中医医院绩效监测操作手册(2025版)》
发布时间:2025-07-01

各省、自治区、直辖市中医药主管部门,新疆生产建设兵团卫生健康委:
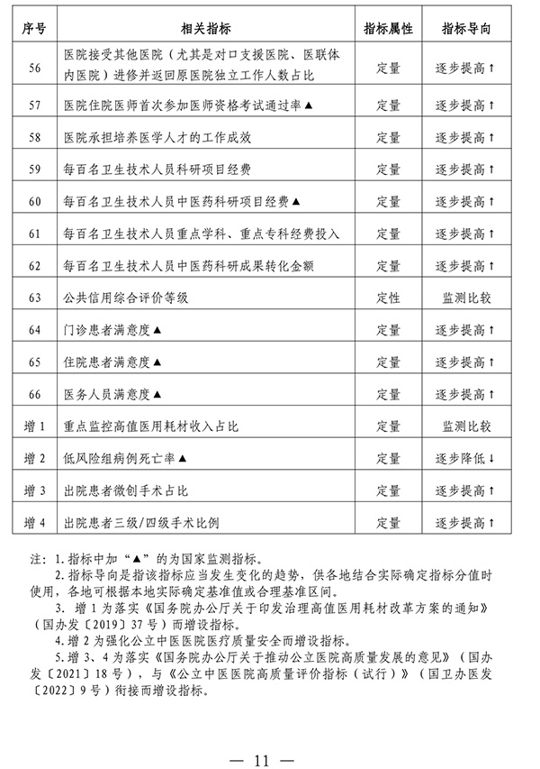
为贯彻落实《国务院办公厅关于加强三级公立医院绩效考核工作的意见》(国办发〔2019〕4号),持续提高三级公立中医医院绩效监测工作精细化水平,我局根据实际工作需要和最新政策文件要求,对《国家三级公立中医医院绩效考核操作手册(2024版)》进行修订,形成了《国家三级公立中医医院绩效监测操作手册(2025版)》(可从国家中医药管理局网站下载)。现印发给你们,请遵照执行。
联 系 人:医政司 权伟、段华鹏
联系电话:010-59957797
附件:国家三级公立中医医院绩效监测操作手册(2025版)
国家中医药管理局综合司
2025年6月18日




点击此处可下载《操作手册(2025版)》

首 页