医院AI算力建设的若干要点
“人工智能+”时代, 作为AI人工智能三大要素之一的“算力”成为医院信息基础设施的重要部分。在医院配置算力基础设施,为DeepSeek等大模型的内部部署、模型训练和推理等AI应用和研究,提供一个高速、稳定、安全的AI环境,是当前国内医院信息部门面临的任务。
算力基础设施类型
医院AI算力基础设施可以分为AI训练、AI推理、AI嵌入和AI桌面设施4类,如图1所示。

图1 医院AI算力设施类别
AI训练设施主要用于需要高算力的大模型部署(例如DeepSeek全量模型)、模型研发和训练以及大模型微调。AI推理设施用于中小规模模型部署(例如DeepSeek蒸馏模型)、模型的推理(即训练好的模型的应用),也可以用于模型的研发。AI推理设施要考虑支撑医院大量AI业务应用(例如临床辅助诊断、影像辅助诊断等),这些业务应用数量较多,但算力要求不高,为了充分利用算力资源而需要采用算力卡虚拟化或多实例技术,实现算力按需配置。AI嵌入设施主要用于嵌入式边缘计算场景,进行嵌入模型的训练和推理。AI桌面设施是指在现有桌面电脑上扩展AI算力,随着AI的广泛应用,个人设备将具备日益强大的AI功能,这就要求桌面计算机能提供充足的AI算力。
算力基础设施
1.AI服务器
AI服务器主要是为人工智能的机器学习提供计算能力支持。AI服务器的配置需要根据用户应用需求,选择合适的CPU、内存、硬盘(SSD或机械硬盘),以及提供AI算力的算力卡、算力卡内存。如果算力卡不支持显示器接口,还需要配置显卡。服务器的机箱尺寸、各类接口和卡槽,需要根据算力卡的尺寸、接口类型和张数设置。算力卡耗电较高,服务器电源功率必须充分满足算力卡的功耗与散热要求。除了硬件,AI服务器还需要安装操作系统以及AI架构件和工具包软件等。
2.AI算力卡
AI算力卡是算力服务器的核心部件, 能够处理大规模数据集和复杂的数学运算,适用于机器学习、深度学习、自然语言处理、计算机视觉等领域的应用,通过高性能计算设备,AI算力卡可以加速神经网络的训练过程,提高模型精度。
常用的AI算力卡有英伟达、英特尔、AMD等的图形处理单元(GPU),谷歌的张量处理单元(TPU),以及华为的神经网络处理单元(NPU)等。算力卡的主要性能指标包括计算精度、内核类型和内存容量,下面分别介绍。
(1)主要性能指标
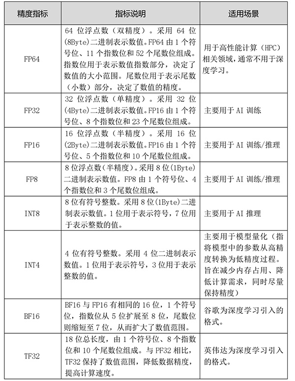
第一,计算精度与速度
常用的算力卡计算精度如表1所示。除了表中所列的精度指标,不同的算力卡厂家还会有其他的精度指标。
表1 算力卡计算精度

表2是算力卡的计算速度类型和单位。
表2 算力卡的计算速度

算力卡的计算精度和运算速度的选择,需要按照算力卡的应用场景来确定。
第二,内核
算力卡芯片的内核用于数据计算,其核数量远远大于CPU,甚至高达上万个。英伟达GPU内核主要有CUDA核和Tensor核两类。
CUDA核主要用于执行加法、乘法运算通用计算任务:1)执行并行计算任务;2)支持大规模的浮点运算和整数运算,适用于图像和视频处理、科学计算以及实时物理计算等;3)多线程并行执行,能够一次性运行数千甚至数百万个线程(一个CUDA核可以并行处理多个线程)。
Tensor Core为加速深度学习中的张量运算设计:1)优化了矩阵乘法和累加运算,这些运算是深度学习的核心计算任务;2)在深度学习推理和训练方面表现出色,能够大幅提高计算性能,同时维持较低的精度损失。
第三,内存
算力卡的内存(常称为“显存”)是指算力卡专用的存储芯片,用于存储算力卡需要快速读写的数据信息,如模型参数、数据缓存等。显存的容量通常以GB(2³⁰)为单位,容量越大,算力卡能处理的数据规模就越大。
算力卡内存的容量需要根据模型的使用情况考虑,对于深度学习神经网络模型,算力卡内存容量可以按下列公式估算:
算力卡内存容量 =(1.2-1.4) X (训练模型参数量 X 计算精度的字节(Byte)数)系数(1.2-1.4)是在模型参数所需要内存的基础上,增加的额外开销,如数据缓存等。模型训练系数可选1.4,模型推理可选1.2。例如,用于推理的模型参数是70B(70X10⁹),计算精度FP16(2Byte),算力卡内存容量 = 1.2 X70X109 X2,结果是168,内存容量约为168GB。在配置算力卡内存时,还需要考虑模型用户并发数。在确定内存容量前,用户应向模型研发人员了解内存的实际需求。
采用量化技术,将模型参数的精度从浮点数降低到低位表示(如表1中INT8、INT4),可以显著降低内存和计算需求,使模型在资源有限的设备上更高效地部署。因为降低精度可能会影响输出的准确性,需要仔细管理以保持模型的性能。
显存的另一个指标是带宽,显存带宽决定了GPU从显存中读取或写入数据的速度。显存带宽越高,数据传输越快,算力卡的处理效率也越高。
第四,功耗
功耗是算力卡的重要指标,在算力卡规格书中通常以TDP(热设计功耗)、典型功耗或最大功耗等表示。算力卡的功耗和散热是AI服务器需要考虑的重要问题,在服务器的选型时需要充分考虑,并不是所有服务器都考虑了GPU的使用,特别是GPU模组的使用场景。
(2)英伟达GPU
英伟达的图形处理单元GPU(Graphic Processing Unit)是目前应用最广泛的AI算力卡,早期的GPU主要用于计算机的显卡,为图形和视频渲染与处理提供计算能力。由于GPU具有的强大并行计算能力,在AI时代被广泛用于AI算力,为AI模型训练和推理提供高速数据计算支持。部分新一代的数据中心级GPU已经不再提供显卡接口,而是专用于人工智能深度学习。
表3是英伟达GPU卡的分类。对标医院AI算力基础设施分类,数据中心级GPU适用于AI训练设施和AI推理设施,专业级适用于AI推理设施,消费级适用于AI桌面设施。AI嵌入设施可采用英伟达的边缘计算专用设备(如Jetson系列)。
表3 GPU的类型

表4列出部分GPU的性能指标。
表4 GPU的性能指标 (表内参数值仅供参考,以英伟达官方公布为准)

表5列出GPU的其他主要指标。表5所列的指标并不是每种型号GPU都具备的,需要时应查询英伟达官网资料。
表5 GPU的其他主要指标

GPU的选型主要是依据AI模型算法的基础框架(如英伟达GPU的CUDA)、AI算力服务器的用途(训练、推理或微调等)、模型算法类型(机器学习或深度学习)与精度、应用场景以及国内供货情况等因素综合考虑。对于医院级的AI中心服务器,可以采用数据中心级GPU,保证有一定扩展空间。此外,还要注意即使是相同品牌的GPU,但型号不同,甚至内存容量不同,通常都不能直接合并使用(例如,将几张同型号但显存容量不同的GPU显存相加),需要通过数据并行或模型并行的方法解决。遇到这方面的问题,建议先咨询GPU供应方。
(3)算力卡的开发环境
算力卡的开发环境通常指的是用于运行和开发人工智能(AI)应用程序的计算资源和软件配置。算力卡大厂都有与自家算力卡配套的开发环境,包括英伟达GPU的CUDA架构,华为NPU的CANN架构和AMD GPU的ROCm代码平台等。英伟达GPU的开发环境主要围绕其专有的CUDA(Compute Unified Device Architecture)平台构建。图2(左图)描述了英伟达GPU的开发环境。
CUDA提供了一个并行计算平台和编程模型,开发者可以使用英伟达GPU的处理能力来加速计算密集型应用。英伟达的CUDA平台与GPU深度绑定,对于使用CUDA平台开发的应用程序(算法模型),若使用其他GPU,需通过适配层将CUDA代码转换为兼容目标GPU的指令,如图2(右图)所示。

图2 (左图)英伟达GPU的开发环境,(右图)非英伟达GPU通过适配层兼容CUDA开发环境
小结
今年以来, DeepSeek大模型以其技术优势和成本效益,在国内医疗行业和场景中得到广泛应用。基于内部数据安全的考虑,许多医疗机构在应用DeepSeek大模型时,采用了内部部署方式。如何建设和配置AI算力设施,成为医院信息工程师关心的问题。本文仅就AI算力核心的算力卡相关内容做了介绍,希望对大家有所帮助。

首 页