陈朝晖:医院LIS系统国产化改造探索
2024年,可以说是浙江省人民医院(以下简称“我院”)核心业务系统信创元年,在这一年,我们完成了临床检验信息平台LIS国产数据库替代,率先采用双活+多链路高可用模式保驾护航,并于2024年初先后在我院越城院区、望江山院区、朝晖院区成功上线应用,随后2024年12月在富阳区第一人民医院(富阳院区)实现服务器上云,硬件、操作系统、数据库、桌面全信创应用落地。这标志着我院在核心业务系统信创改造历程中迈出了重要一步,也为逐步完成我院医疗信息系统信创改造工作奠定坚实基础。
LIS信创的酝酿与选择
在政策推动和技术支持下,国内多家医疗机构纷纷开展医疗信创相关建设,我院也开始思考如何根据业务场景逐步对相应系统进行国产化替代。我院作为省级委属大型综合性三甲医院,医疗业务广泛而复杂,在一院多区布局下采用一体化管理模式,各院区间通过信息化平台实现全面功能对接和数据共享。如何从已实施的上百个医疗信息系统中选择合适的系统进行试点,设计符合我院实际情况的替代路径,逐步实现“应替尽替,真替真用”,成为横亘在信息中心面前的一道难题。
经综合研判,最终我们将LIS纳入首轮建设,主要基于以下考虑:
一是系统体量适中。LIS作为核心应用系统之一,一直是我院信息化的重要节点,系统数据量仅次于HIS,业务覆盖广,自动化程度高,但是应用范围与HIS相比,显得相对集中,影响范围相对可控。且系统与其他软件平台(应该描述为其他院内医疗业务系统、互联网业务系统、第三方实验室系统等,国家级数据上报接口、省级数据上报接口等)和仪器设备均有对接,以其为替代试点,具有重要的参考作用。
二是技术上能满足。我院LIS系统在2023年完成了系统架构的升级,采用了云原生技术,实现了业务强聚集、模块低耦合,在信创替代技术上具有优势。
三是业务科室支持。一直以来,检验中心是我院医疗信息化的最前沿地带,科室领导重视并拥有一支强大的信息管理和应用人员队伍强力支撑着信息化建设。检验信息化水平一直处于国内领先水平。
四是机遇难得。适逢越城院区即将在2024年初正式开业,在新院区上线信创版LIS系统是最佳的时机,至此,我院LIS信创改造可谓具备“天时、地利、人和”之势。
适配方案的谋划与实践
1.方案制定
在明确了方向后,信息中心、检验中心联同LIS系统承建商(上海杏和)、国产数据库团队(中电科金仓)编制符合我院实际的替代技术方案。
(1)技术目标设定
我们选取了“容灾恢复能力达到6级标准”和“业务连续性达到99.99%”两个评价指标,同时要求迁移过程做到不停机,终端用户无感知,系统适配后达到双活,同时按照ISO15189:2022要求构建轻量级卫星服务器应急系统。
(2)整体架构设计
适逢越城院区建设,我院提出了异地双中心实时灾备要求,根据院区分布以及硬件网络资源情况,制定整体架构如下图示:

■ 异构数据库系统间双向实时数据同步;
■ 研发公共仲裁功能确保多系统间关键业务数据不冲突,当因为网络故障导致仲裁节点不可访问时系统也可以独立工作且网络恢复后仍可保持数据一致性;
■ 传统数据库备份系统为国产化改造过程保驾护航;
■ 二保一、多保一业务保障更安全;
■ 基于备库的应急系统运行更稳定、紧急业务保障更全面,故障恢复后数据归集更便捷;
■ 采用多活机制:通过同步服务解析源端日志向目标端同步;通过同步服务解析目标库日志向源端同步;通过防回环机制及应用系统的逻辑控制最大限度的避免脑裂问题;数据同步一旦出现问题(延迟、业务冲突等),系统自动记录SCN(系统变更号)的同时及时告知运维人员(邮件、短信、APP等),待问题处理后可以进行同步恢复。
(3)系统改造关键点
一是在数据库层面,需要有异构数据库基于日志进行数据同步的产品支持,对于同步过程中出现任何错误或意外数据,同步应该立刻停止,保障数据严格一致性,并且需要在第一时间进行报警。
二是在应用系统(LIS)层面,需要制定相应方案解决在网络发生中断或数据库高延迟状态情况下业务的工作模式。对此,LIS系统改造项包括配置管理链路功能、检验业务中台支持按照模块和工作单元登录到不同系统、多实例间关键业务号码(样本号、条码号等)唯一性、按照模块/单元设置不同模块和单元工作同时工作在一个系统中等内容,同时按照ISO15189:2022要求在门诊和急诊检验室部署轻量级卫星服务器应急系统,当网络出现故障且短时间内无法恢复时启用此系统,以无间断方式开展业务,卫星服务器日常过程中通过数据库的主备架构模式实时同步数据。
2.方案实践
(1)实践历程
● 2023年10月:LIS系统完成国产化适配;
● 2023年11-12月:完成原数据库程序升级;
● 2023年12月:在望江山院区完成国产数据库实际环境试运行;
● 2024年1-4月:完成越城院区国产数据库实际环境测试应用;
● 2024年3-4月:同步完成双活+应急方案系统改造,并完成程序更新;
● 2024年5月:多院区正式上线使用。
(2)系统切换原则
● 从实验室管理类非临床业务开始切换,逐步过渡到临床主体业务;
● 对于样本量每天小于2000的院区进行整体性系统切换;
● 对于样本量大于2000的院区进行逐步切换。切换过程按照专业组与工作单元进行;
● 将不同业务模块逐步切换到国产数据库,并持续监测国产数据库性能。
(3)切换步骤
● 第一阶段:LIS系统改造与更新;
● 第二阶段:望江山院区切换至国产库;
● 第三阶段:越城院区、朝晖院区切换至国产库,实现全部业务转移到国产库;
● 第四阶段:临床报告浏览业务切回ORACLE,保持ORACLE活度。
(4)故障应急演练
● “Oracle”主库故障切换到国产库演练;
● “国产库”集群故障自动转移演练;
● “国产库”单边故障演练;
● “Oracle”单边故障演练;
● 院区网络中断“国产库”与“Oracle”各自独立运行演练;
● 模拟国产库数据同步中断与高延时演练;
● 门诊采血中心卫星应急系统启用演练;
● 关闭部分服务器模拟硬件故障演练。
应用成效的验证和评价
(1)改造后新增的软硬件配置
改造后,数据库层共包含2个中心,除却原有的Oracle数据库对应软硬件资源,本方案增加了一个数据中心(国产数据库中科金仓)的软硬件资源,以及数据中心间同步所需要的软硬件资源。

系统软硬件环境配置如下:

(2)改造后数据库方案价值点分析
实现了应用透明自切换集群+双活/三活+异机备份+多中心容灾模式,强调高可用性,全方位保证业务稳定持续。
(3)性能评价

我们根据检验业务特性,选取了重点操作进行性能评价。
测试环境如下:
第一,在线数据:业务库1年,报告库23年。
第二,业务量:日样本量20668个,日测试数278295项,智能审核规则总数3772条。
测试结果如下图示:

经测试验证,国产库和Oracle性能差异非常小,部分场景在国产库上优化后的性能更好,性能可以满足程序要求。
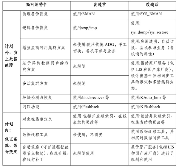
(4)故障应急效果评价

成功经验的复制与推广
经过实践验证,LIS系统在国产库环境下的运行表现出良好的适应性、兼容性和安全性。
LIS国产化成功改造极大地提振了我院核心系统国产化改造的信心与决心,同时,通过该实践探索过程我们进行了全方位的总结,形成可复制的示范模板。在我院又一新院区——富阳院区即将开业之际,我们将LIS作为首个上云、全信创试点系统在富阳区第一人民医院搬迁前完成系统部署、试用和上线。经过将近两个月的紧张准备工作,2024年12月9日,临检血液、临检体液开始试运行,10日微生物实验室上线,18日完成了ICU、临床药学实验室等外围实验室切换,至此全部实验室成功完成系统切换,为未来数字化医院新院区的顺利开业奠定了坚实的基础。
未来展望
医疗信创是不可改变的趋势,与其“等靠要”,不如主动求变。
国产化替代一事,犹如小马过河,唯有走过了,你才知道河深浅。信创改造工作并没有想象中那么容易,但也没有那么的困难。
荀子道:道虽迩,不行不至;事虽小,不为不成。相信,每一年,每一天,我们都在进步!
仅以此文,与各位同仁共勉。
作者简介
高级工程师。1989年毕业于浙江大学生产过程自动化专业。历任温州医科大学附属第二医院信息技术中心主任、规划发展处处长、保卫处处长。现任浙江省人民医院信息中心副主任。任浙江省卫生信息学会大数据专业委员会副主任委员。从事医疗信息化工作30余年。

首 页