北京市属医院大型设备划分及处置标准研究
公立医院作为我国医疗服务体系的主体,是为社会公众提供医疗服务的中坚力量,承担着保障人民健康的重要使命。公立医院配置的大型设备是社会上众多公共资源的一种,具有公共产品属性,属于重要的卫生资源。大型设备是现代医疗中开展医疗服务工作最基本的要素之一和公立医院必不可少的生产资料,也是开展医疗、教学、科研、疾病预防控制等工作的基础和保障,以及提高医疗服务质量的重要途径。医院大型设备更新换代潮的到来,推动大型设备处置效率的提升。随着公立医院的发展以及规模扩大,现有老旧医疗设备已经严重限制了医院发展,大型设备的更新、处置等问题逐渐凸显,成为公立医院运营管理的重要工作之一。加强大型设备的处置管理对提高管理者公共管理能力和医院公共服务水平具有现实意义。
1 我国公立医院大型设备政策回顾与分析
2021年,国务院颁布《行政事业性国有资产管理条例》,作为我国行政事业性国有资产管理首部行政法规,其构建了符合事业发展要求的全口径资产监管体系,对资产处置的情况界定、集体决策、审批要求等进行了细化,为国有资产处置规范化、法治化奠定坚实基础。国家卫生健康委颁布《国家卫生健康委预算单位国有资产处置管理办法》,结合卫生健康行业特点,对于国有资产处置的权限、处置程序、处置方式等方面提出了更加细致的要求。
北京市财政局根据北京市实际情况颁布《北京市市级行政事业单位国有资产处置管理办法》,加强北京市市级行政事业单位国有资产管理,规范资产处置行为。北京市医院管理中心根据上级文件,出台政策进一步加强市属医院固定资产的处置管理,在明确处置权限和流程的基础上,对于各种资产处置的申请资料作了详细说明。
目前,现有制度、管理体系大多集中在固定资产管理,未将重点聚焦在大型设备的管理上。随着医疗行业快速发展,解决医院大型设备的概念划分不明确、处置流程不规范等问题需要更加明确的政策性引导。针对目前公立医院在大型设备处置管理中存在的问题,本研究参照上述政策性文件,基于22所市属医院在北京市行政事业单位资产管理信息系统资产动态库中的数据,结合专家访谈和问卷调查,界定大型设备的标准划分,明确大型设备处置标准,为医院优化大型设备管理提供参考。
2 资料与方法
2.1 数据来源
本次研究提取了22所市属医院在《北京市行政事业单位资产管理信息系统》中资产动态库的数据。
2.2 问卷调查概况
为了更好地对现有大型设备处置过程中出现的问题进行了解分析,本次研究设计了问卷调查环节。调查对象为北京市市属医院,按综合医院、专科医院分类,通过随机抽样方法对6所综合医院、6所专科医院的资产管理部门负责人进行调查。所有调查对象对本研究内容均知情同意。
2.3 统计学处理
采用SPSS 23.0统计学软件进行数据分析。计数资料采用频数和构成比(%)描述。
3 结果
3.1 市属医院设备存量情况
在总体存量方面,22所市属医院专用及通用设备数量总计464149台,其中专用设备占比40.47%,通用设备占比59.53%。专用及通用设备金额总计295.24亿元,其中专用设备占比84.21%,通用设备占比15.79%(表1)。
表1 设备总体数量及金额

在专用设备存量方面,500万元以上专用设备数量120台,占比0.06%,金额169356.62万元,占比6.81%;200万元以上专用设备数量1157台,占比0.62%,金额892852.28万元,占比35.91%;100万元以上专用设备数量5682台,占比3.02%,金额2248451.04万元,占比90.44%(表2)。
表2 专用设备数量及金额

在通用设备存量方面,500万元以上通用设备数量40台,占比0.01%,金额50 030.72万元,占比10.73%;200万元以上通用设备数量334台,占比0.12%,金额257 290.05万元,占比55.19%;100万元以上通用设备数量722台,占比0.26%,金额373 838.34万元,占比80.18%(表3)。
表3 通用设备数量及金额

3.2 市属医院设备问卷调查分析
3.2.1 问卷设置。问卷内容包括基本信息(单位、科室、职务、医疗机构类别)、资产情况(资产规模、大型设备标准、大型设备数量及金额、甲类设备数量及金额、乙类设备数量及金额)、大型设备情况(资金来源、平均投资回收期、平均投资收益率、平均年维修次数和金额)、大型设备处置情况(制度建设、处置时间、待报废大型设备数量及金额、院内处置流程及权限)、资产管理信息化建设情况,以及大型设备处置的风险点、问题及建议。
3.2.2 大型设备划分情况。通过问卷调查发现,样本医院界定大型设备的标准主要集中在200万元及500万元两个标准。其中,以200万元为标准的医院共7所,占比58.33%;以500万元为标准的医院共4所,占比33.33%;以100万元为标准的仅1所。可以看出,大部分市属医院对于大型设备划分的标准为200万元以上。
3.2.3 大型设备处置情况。本研究从大型医用设备的待报废数量、待报废总金额和处置周期3个方面对样本医院进行问卷调查。在待报废大型设备数量方面,3所医院有5台以上待报废大型设备,4所医院有1~2台待报废大型设备,其他医院无待报废大型设备。在待报废大型设备总金额方面,2所医院在1000万元以上,2所医院为500万~1000万元,2所医院为200万~500万元,其余医院不足200万元。通过以上调查结果发现,市属医院大型设备待报废需求较高,待报废总金额较大。
在参与调查的市属医院中,3所医院的大型设备处置周期为3~4个月,2所医院处置周期为5~6个月,7所(58.33%)医院处置周期超过6个月。这可以看出市属医院大型设备处置周期普遍较长。
3.3 市属医院设备划分和处置标准
3.3.1 医院大型设备划分标准。研究结果显示,国内相关部门、行业,以及市属医院对于大型设备的定义都以设备金额为界定标准。鉴于金额界定标准应用范围广、可操作性强,本研究对于医院大型设备的界定也采用设备金额。
医院大型设备的界定本着界定范围适中、管理负担适度、审批流程适宜的原则。界定范围要考虑市属医院设备配置现状和未来发展需求,界定金额过高会降低标准的应用范围,金额过低会给医院在鉴定评估费用方面增加过重负担,而且还要考虑设备数量过多会导致审批周期变长。
从数量大小分析,市属医院500万元以上设备台数仅160台,按照10年使用期限计算,平均每所医院年报废台数不足1台,标准的应用范围明显不足。100万元以上设备台数6404台,平均每所医院年报废台数29台,第三方鉴定报告按照每台次3万元的标准,每年报废设备的鉴定报告费需87万元,会导致医院报废工作负担重,而且政府部门审批工作量和难度大,势必造成审批周期加长。200万元以上设备台数1491台,平均每所医院年报废台数6台,应用范围、处置鉴定工作量和审批周期适中。
从金额占比分析,500万元以上设备金额占比为7%,200万元以上设备金额占比39%,100万元以上设备金额占比89%。按照ABC分类法(Activity Based Classification),200万元以上资产金额占比大、数量相对小,划分为A类资产,可作为政府部门和医院管理关注的主要因素资产;100万~200万元的资产为B类资产,可作为医院管理关注的次要因素资产;100万元以下资产为一般影响因素资产。
根据市属医院的资产存量和处置数据,结合大型医用设备的定义以及其他行业对于大型设备的划分标准,本研究提出市属医院大型设备界定为价格在200万元以上,使用技术复杂、资金投入量大、运行成本高,用于医院医疗、教学、科研、运营管理等业务活动的单台或成套仪器、设备。
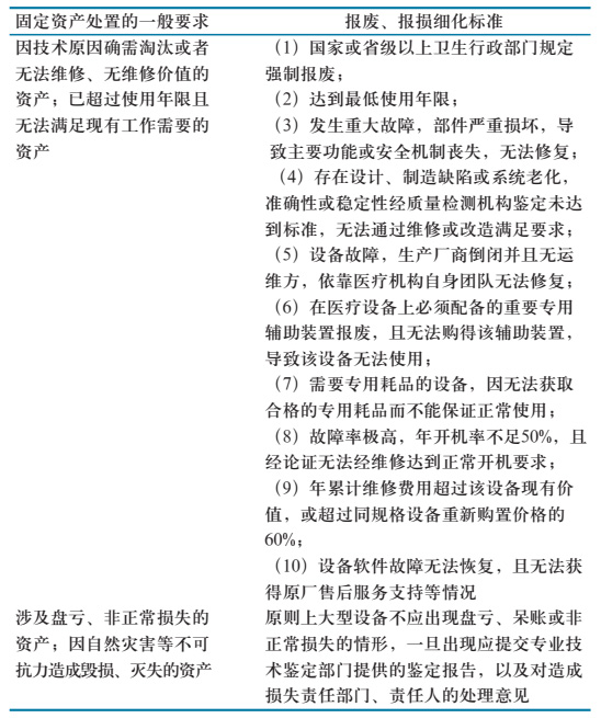
3.3.2 医院大型设备处置标准。按照北京市医院管理中心对固定资产处置的一般要求,针对市属医院大型设备使用管理的现状和特点,以可量化、易操作为目标,本研究提出大型设备处置的标准。
(1)报废、报损标准。大型设备的报废处置是对其全生命周期进行过程管理的最后一个环节。为了充分发挥这个环节的功能和作用,应该按照仪器设备的运行情况,遵循医疗设备管理规定,对设备进行全面审查和严格把控,保证医疗设备报废工作在开展时能够符合相应要求。
按照北京市医院管理中心对固定资产处置的一般要求,综合考虑使用年限、服务量、维保费用与购置更新设备占比、技术指标精度、最低使用年限等指标,本研究对大型设备报废、报损处置标准进行细化、量化(表4)。
表4 大型设备报废、报损标准

除政府部门规定强制报废外,达到最低使用年限是大型设备处置的必要非充分条件。医疗机构设备管理部门应该建立完善的规章制度,要在现有制度的基础上对各项内容进行优化和完善,还要保证规章制度能够落到实处,促进管理工作的顺利开展。在进行规章制度建立时,相关人员应该根据医疗机构现有设备的使用情况和管理水平,对各项内容进行细化分解,确保管理工作在开展过程中能够对报废处置的各环节进行全方位监管。通过管理工作的实施,提高设备报废处置的质量和水平,避免在对报废设备进行处置时出现其他问题,给医疗机构带来额外的经济损失。
(2)其他处置标准。大型设备调拨、捐赠、置换、出售标准,同北京市医院管理中心对固定资产处置的一般要求:①产权清晰。拟处置的大型设备应产权清晰。②设备可用。设备处于可用状态,出具当月的巡检报告。③单位调整。因单位分立、撤销、合并、改制、隶属关系改变等原因,大型设备的产权或占有、使用权需进行转移。④闲置资产。按照“市级共享、节约成本、有效盘活”的思路,实现市属医院间的大型设备横向共享。
4 讨论与建议
4.1 联合财政牵头,推动标准发布实施
市属医院大型设备处置标准的确立,关系到防止国有资产流失和促进国有资产保值增值,关系到政府部门资产处置审批的风险管控,关系到医院重点资产的处置效率和资产更新。政府管理部门和医院在固定资产处置的管理上,以大型设备(原值200万元以上)处置为重点,抓住资产处置普遍问题中的最关键性问题进行决策,以达到纲举目张的效果。大型设备处置标准的确立,为资产报废的评估鉴定、审批提供了可量化、可操作的依据。建议政府管理部门牵头,在征求意见、修订的基础上,联合财政部门发布市属医院大型设备处置标准,通过在部分医院进行应用试点,不断修订和完善制度标准,做好标准宣贯推广,强化应用实施。在标准应用中,对医院大型设备报废质量进行评价,动态调整制度标准。
4.2 加强人员培训,助力标准有效落地
推进标准的有效落地,关键在于培养一支熟悉标准、认同标准、能力过硬的资产管理队伍。在对医疗设备进行报废处置时,资产管理人员的理论知识和实践能力,以及对制度和标准的执行力,直接影响资产处置的质量。必须做好管理人员的专业教育和培训,提高管理人员的能力水平,使管理人员在对设备报废处置情况进行监管时,能够对操作人员存在的失误行为及时发现和纠正。管理人员应该对设备报废原则和处理方法了然于胸,一旦在对设备进行报废处置时出现突发情况,要能帮助操作人员对这些问题进行妥善解决。只有这样才能提高整个医疗机构的管理水平和效率,使这项工作发挥更大作用。
4.3 依托信息平台,实现全生命周期管理
市属医院大型设备复杂性高、数量多、管理难度大,各医院对大型设备的管理水平也有差异。另一方面,大型设备信息实时采集技术已经较为成熟,通过信息化手段加强大型设备的使用管理已经在许多医院进行了实践。建立市属医院大型设备全生命周期管理平台,实现资产的“一横两纵”管理。“一横”是指进行市属医院间大型设备使用管理的横向对比分析,促进市属各医院大型设备管理水平的共同提升。“两纵”是指大型设备管理市级、院级的纵向互通管理,以及从资产申请到处置全生命周期的纵向管理。
来源:《中国医院》杂志2024年第3期
作者:孙磊、李美林、高岚、陶陶、王国锋
单位:首都医科大学附属北京世纪坛医院、首都经济贸易大学
(参考文献略)

首 页