2021年度国家医疗健康信息互联互通标准化成熟度测评结果(第二批)公示

发布时间:2023-04-06
浏览次数:

各有关单位:

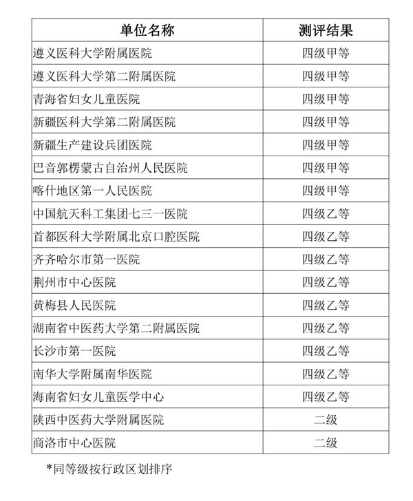
  为促进健康中国建设,落实卫生健康信息化工作要求,我中心组织开展了2021年度国家医疗健康信息互联互通标准化成熟度测评工作,对申请参加的有关区域和医院信息化建设水平进行技术评价。现将参加第二批测评的17个区域和66家医院测评结果进行公示,名单见附件。

  公示期截止到2023年4月11日。公示期间如有意见可向我中心反馈。联系电话:68792564,68792871。 

  附件:2021年度国家医疗健康信息互联互通标准化成熟度测评结果(第二批)公示名单  


  国家卫生健康委统计信息中心

  2023年4月4日

微信图片_20230406171113.jpg

微信图片_20230406171116.jpg

微信图片_20230406171119.jpg

微信图片_20230406171121.jpg

  点击此处可查看《通知》原文并下载附件

Baidu
map