CHIMA发布:2021-2022年度卫生信息技术产品及服务供应商调查报告
《卫生信息技术产品及服务供应商调查报告》是CHIMA开展的年度调查项目。该报告较为全面、客观地反映了目前卫生信息技术产品及服务供应商的现状,以及供应商对未来医疗信息化发展的预期。通过调查使厂商和医院对医疗信息化产业和市场有了更为深入的了解,为厂商、医院乃至政府决策提供参考数据,以更好地为医疗信息化厂商、医院及政府机构服务。
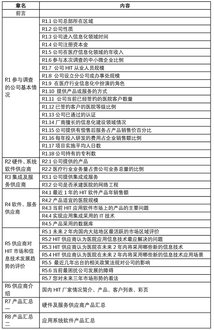
《2021-2022年度卫生信息技术产品及服务供应商调查报告》共收到来自卫生信息技术相关厂商的公司负责人、产品负责人或市场负责人反馈的调查问卷153份,经数据整理后最终保留151份有效问卷。最终报告内容包括:公司基本情况、硬件及系统软件供应商、集成及服务供应商、软件及服务供应商、供应商对HIT市场和信息技术发展趋势的评价、厂商介绍彩页汇总、硬件及服务供应商产品汇总、应用系统软件产品汇总,共8个部分。
我们对参加本次调查并提供相关资料的各家公司以及CHIMA Vendor Club的所有会员对本次调查以及推动行业发展所做出的贡献与努力表示最诚挚的感谢!限于水平和经验我们的调查或有不尽人意的地方,诚望各方同道提出宝贵的意见和建议帮助我们做得更好。
报告目录

版权声明
本报告是中国医院协会信息专业委员会的调查与研究成果,本报告所有数据、观点、结论的版权均属于中国医院协会信息专业委员会。未经中国医院协会信息专业委员会的明确书面许可,任何人或机构不得以全文或部分形式(包含纸制、电子等)复制或传播。不可断章取义或者增删、曲解本报告内容。
中国医院协会信息专业委员会对其独立研究或与其他机构合作的所有研究数据、研究技术方法、研究模型、研究结论及衍生服务产品拥有全部的知识产权,任何人或机构不得侵害和擅自使用。
本报告及衍生产品的最终解释权归中国医院协会信息专业委员会所有。
点击下载报告全文:2022HIT.pdf

首 页