武汉市6家试点医院DRG改革措施、问题及对策建议
我国自新医改以来,不断地对医保支付方式进行探索和改革,吸收经验,并于2019年公布了30个DRG付费试点城市。武汉作为试点城市之一,2019年11月公布了74家首批试点医院名单。根据国家DRG分组方案标准和要求,2020年9月,武汉市基于国家细分组规则,对武汉本地细分组方案进行了优化,共形成651个DRG组。2021年6月,《武汉市基本医疗保险按疾病诊断相关分组(DRG)细分组方案(1.0版)》发布,在国家DRG细分组方案基础上制定了武汉市DRG付费基本单元。
武汉市DRG改革处于初期阶段,在运行中积累了一定经验,但DRG支付在应用过程中仍面临着诸多问题,因此针对试点医院DRG改革过程中出现的问题进行总结很有必要。本研究基于实地调研,通过研究武汉市6家试点公立医院DRG改革现状,分析医保支付改革对医院的影响,提出医院DRG改革现存的问题,并探讨相应对策,旨在为医院完善DRG实施提供管理和决策参考。
1 研究对象与方法
1.1 研究对象
本次调研基于《武汉市试点医疗机构DRG付费改革推进情况调研方案》,分10个组,对74家试点单位进行调研。本次研究对象为调研方案其中一组A、B、C、D、E、F共6家试点医疗机构,医院类型涵盖综合类医院、专科医院、中医院,包括4家三级甲等医院和2家二级医院,其中2家三甲综合医院、2家三甲专科医院。
1.2 研究方法
本研究采取现场调研方式,在2020年12月9日至11日,对武汉市6家DRG试点医院从加入试点以来DRG付费改革相关工作内容进行调查。在对6家试点医院进行实地调研之前,对各家医院提交的自评报告以及DRG相关材料进行审核分析和预评估,调研开始后先由医院DRG领导小组进行工作进度介绍,再由医院各部门汇报DRG付费改革执行现状、取得的成效及存在的问题,主要从制定方案、组织架构、系统建设改造及数据支持、宣传培训、DRG管理体系建设5个方面全面深入了解医院DRG付费改革情况。
①制定方案:院内制定DRG试点实施方案、DRG管理办法等。②组织架构:组建院内DRG工作领导小组和DRG工作团队,明确DRG专班相关职能科室具体分工。③系统建设改造及数据支持:DRG系统的开发,以及DRG系统与医院HIS、病案等其他系统接口开发和兼容性,基于DRG系统、DRG绩效考核系统等进行医院历史数据测算及分析。④宣传培训:医院针对DRG进行系列员工培训,以及面向全院包括患者在内的DRG宣传推广。⑤DRG管理体系建设:与DRG实施相关的病案首页质量管理办法、成本定额管理办法、成本管理暂行办法等管理规定。
2 结果
2.1 武汉市6家DRG试点医院基本情况
在6家试点医院中,A、B、C、F此4家医院均为三级甲等医院;A、C医院为专科医院;除A、B、C医院已明确DRG组数,D医院DRG组数为测算值,E、F医院无DRG组数;除A、B医院报告了CMI值,其余医院均未报告。6家试点医院基本情况见表1。
表1 武汉市6家DRG试点公立医院基本情况表

2.2 医院DRG改革基本情况
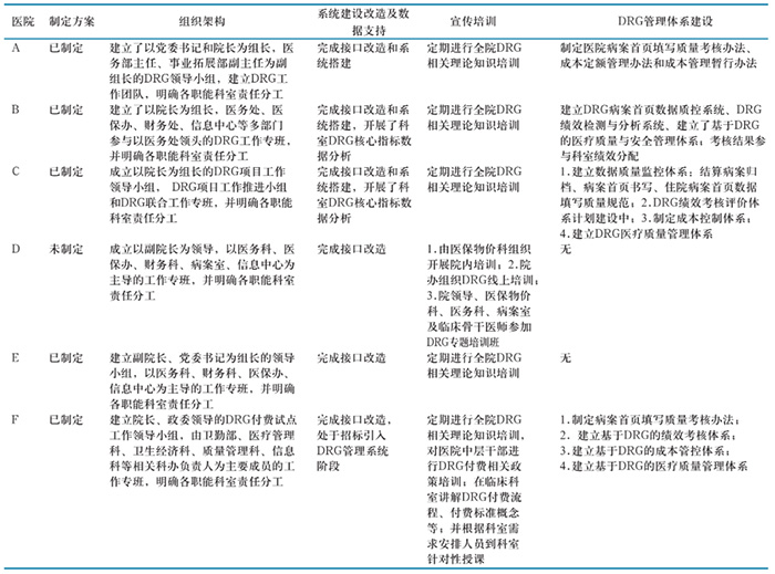
武汉市6家试点医院中5家医院按照武汉市DRG付费试点工作要求,结合医院实际情况,制定了院内DRG试点工作实施方案。6家试点医院均建立了以院领导及各科主任为主的DRG领导小组,同时组建了DRG工作专班负责各科室DRG日常工作,明确了各科室责任分工,并推出系列亮点改革举措:在宣传培训中,6家医院从加入DRG试点以来针对DRG基础知识开展了多次全院培训工作,为提高病案首页填写质量,医院制作了住院病案首页填写指南“口袋书”,帮助医护人员了解医保结算清单、认识DRG,方便医护人员学习,进一步提升了医生的工作效率;定期邀请全国DRG专家对全院进行培训、组织人员到DRG推进情况较好的医院进行调研学习;医师年终考核增加DRG相关内容等。但在系统建设上, 仅A、B、C医院已完成DRG系统搭建;在DRG管理体系建设上,仅4家医院开展了多体系同步建设。各试点医院DRG改革情况见表2。
表2 6家试点医院DRG改革情况

2.2.1 院内DRG改革方案制定存在短板。在6家试点医院中,大部分医院均已制定DRG管理及实施方案,仅D医院未制定医院DRG管理及实施方案。但医院各部门的具体改革方案存在缺失或不合理问题,三甲医院的改革措施更为具体,2家二级医院仅有整体改革框架。部分医院DRG信息系统不完善;医保局、医保中心和医院相关部门人力资源不足,不能及时处理基层反馈的信息,阻碍了DRG工作推进。
2.2.2 组织架构合理性有待提高。各试点医院基础准备情况差异较大,准备工作不充分,院内组织工作、培训宣传落实情况不一。二级医院病案室人力资源相对紧张,各科室没有配备专人负责DRG工作,出现问题时解决效率低,部分医院持证编码员缺乏甚至缺失。
2.2.3 系统建设改造和数据支持不足。现有疾病分类代码、手术操作分类代码有国家临床版1.0、2.0和医保版等多个版本,医疗机构正在使用的诊断编码和上传到医保中心的编码不一致,版本映射内容无法完全匹配、病案首页与结算清单填写规范不一致。专科医院和中医院的诊疗工作未能较好展现,中医传统正骨等操作未在分组中体现、DRG付费改革对中医无政策倾斜等。
2.2.4 宣传培训效果欠佳。试点医院DRG相关知识培训安排不合理,开展的DRG线上培训未设置答疑环节,没有视频回放。另外院内培训质量不佳,临床医生对DRG认识不够,未深入了解DRG的基础知识和控费原理,改革积极性不高。
2.2.5 DRG管理体系建设不完善。目前调查的6家试点医院全成本核算均未落实到病种,只核算到科室;另外目前执行的基于DRG的医疗质量管理体系与医保DRG管理体系不一致,两者暂时未能有效衔接。医院信息系统水平差异较大,系统建设滞后,版本更新速度较慢;部分医院尚未建立院、科两级基于DRG的绩效考核评价体系,病案首页填写质量考核体系、成本控制体系、医疗质量管理体系建设有所欠缺。
3 讨论
3.1 院内顶层设计亟待改善,应完善医院DRG改革工作机制
试点医院根据国家总体政策和医院实际情况制定了改革方案,但由于DRG在改革初期,可借鉴经验较少,导致医院的部分方案缺失或不合理,未能抓好最基本、最关键的制度进行全面优化,因此部分政策无法精准落地,对DRG改革的实施带来较大阻力。
可将DRG改革推进工作总体分为构建体系、试评整改、总结提高三个阶段。构建体系,由领导小组领导各科室根据方案整体要求,构建全过程、全覆盖的DRG管理体系,并协调落实,由医务科、病案室、质量管理科进行医疗管理,制定、组织并落实DRG相关流程规范,加强医疗质量安全管理、完善医院指控评价体系、绩效评价和考核管理,由信息部协调落实相关数据标准及系统功能、提供信息技术支持,上传数据。试评整改,在建立医院DRG管理体系基础上,开展病案首案评估、DRG相关评估并适时纳入绩效考核与管理,由医保部组织DRG培训宣讲,开展每月医院DRG数据分析例会,整理分析DRG相关反馈信息,提出改进措施并落实。总结提高,开展总结评估,建立系统化、规范化的管理制度体系。
3.2 组织架构不能满足医院基础工作,应增加开展DRG工作人员
为推进DRG改革顺利开展,各试点医院均设置了DRG相关工作岗位,但专职编码员的缺失是各试点医院面临的公共难题。因为编码员及病案首页质量是DRG改革的基础,为保证DRG付费改革的顺利进行,需要配备持证编码员。而研究发现在新冠肺炎疫情的影响下,各医院人力资源相对紧张,医院在不同层面减少开支,DRG改革的推进受到较大影响,部分医院病案室缺乏持证编码员,且编码员同时兼职院内其他职务,日常工作量过大,从人员数量和工作效率上都无法满足医院开展DRG的工作需要。
在人员配置上,院内DRG专班要满足医院日常工作,除了对临床医技科室的医、护、技人员开展DRG培训外,各个部门应有除编码员以外的专人开展DRG相关工作。工作内容包括对科室人员进行DRG基础知识宣讲、对系统错误操作进行提醒和解释,同时也要强化编码人才队伍建设。
3.3 系统建设改造需关注医院实际需求,应强化信息系统建设
虽然大部分医院已完成接口改造和DRG系统建设,在积极搭建信息系统的同时,对各临床科室DRG数据进行测算,但院内各卫生信息系统的互联互通上存在较大问题,医院之间的整体信息化水平差异也较大。临床医护人员对DRG体系和系统参与度不高,因此医院DRG系统在实际应用中与现实需求存在一定程度脱节,无法清楚便利地让医护人员进行相关信息查看和操作。尤其在质控体系和绩效管理上,由于对实际临床情况的不了解,在进行系统间接口改造时,未纳入所有需要分析的临床、DRG指标,造成系统分析不全面、未完全贴合实际情况。
应提升医院对DRG体系设计的参与度,广泛收集医院医保部门、病案人员、临床医生的意见,加强医疗卫生工作者的参与,反映医院的实际需求。加强医疗卫生系统各部分的信息衔接,做到信息化同步建设,将DRG管理系统的病案质控、DRG分组、医疗数据质量评价、成本管控、绩效管理等功能联通。运用DRG数据分析,建立全面的医保DRG管理体系,使医保管理更加细化,减少医院DRG因信息化的落后带来的基础准备和DRG管理体系建设上的工作负担。此外,病案首页、医保结算清单上传时间较为紧张,易超时限,可开放绿色通道,给医疗机构补救复议和重新上传的机会。
3.4 宣传培训的安排及考核制度不合理,应增加个性化培训与考核
各试点医院在DRG改革期间,多次组织相关培训,但由于各医院开展DRG的时间及程度各不相同,基础工作完成情况差异较大,致使DRG相关知识培训安排不够灵活,未能为工作繁忙的医务工作者提供便利的培训条件。但必须重视的是,医院获得医保回款的多少往往取决于病案首页填写的准确程度,不够完善的DRG培训及考核制度,影响医护人员病案首页信息填写质量,直接影响医保支付,进而阻碍医院DRG改革推进和全院效益的提高。
各试点医院DRG工作推进程度参差不齐,应在对所有医院进行政府要求的标准化起点培训后,针对各个试点医院DRG付费改革发展不同程度、不同基础水平、不同体量、不同人群和需求层级,分析薄弱环节,开展数量和类型上的个性化、差异化的多层级专题培训,覆盖所有科室,保证全院掌握DRG基础知识,规范基础数据。相关政府机构人力资源不足时可委托第三方机构,或组织高校、医院专家一起推动DRG付费改革,指定相关专家和联络员对口负责医疗机构进行DRG改革政策宣讲和疑难问题解答,保证沟通渠道畅通,信息反馈及时,精准指导工作。
3.5 DRG管理体系建设发展失衡,应保证质控体系、绩效考核同步均衡发展
在DRG作为医院控费工具时,院内病案首页质量考核体系、成本控制体系、医疗质量管理体系、DRG绩效考核体系未能同步实施,医院在实施DRG付费时重点关注DRG分组情况和系统开发,与之匹配的质控体系和绩效发展较为落后,因此无法保证院内DRG改革的整体质量。DRG作为管理工具时,不再以医生的工作量作为单纯的考核指标,而是在绩效考核中量化出患者疾病危重程度和诊疗的复杂程度,增加了绩效考核的科学性、全面性、公平性。目前部分试点医院并未将DRG很好地纳入绩效考核中,单一的绩效考核模式无法有效激励医院职工,不利于医院提高服务质量和促进医院均衡发展。
医院应完善DRG绩效考核体系、内部惩罚激励机制以及职工晋升机制,形成完整实施方案;建立病案首页数据质控系统、DRG绩效检测与分析系统;在医师年终考核中增加DRG和病案首页质量控制相关内容,促使医生主动学习,加深印象。
3.6 注重综合医院与专科医院差异,满足医院差异性需求
综合医院与专科医院诊疗重点和细化分类不同,基础编码不能满足专科医院的日常诊疗需求。专科医院转诊、疑难病症比例大,危重病例多,费用高,诊断治疗方法较综合医院更为精细。因此专科医院难以找到相应诊疗编码,研究结果显示存在分组不完全符合临床的实际情况,造成统一的诊断分组对专科医院的疑难病例无权重体现,不能很好地表现出专科医院诊治工作的技术和难度。由于多版本疾病分类代码、手术操作分类代码映射无法完全匹配,导致医院工作缺乏统一标准,在系统操作和数据上传及分析上极大地增加了医院工作负担。
可收集各综合医院和专科医院反馈科室和部分病组整年的盈亏数据和报告,调查现有的660组细分组里,分析不适用于专科医院的分组,或将专科医院特有精细类操作纳入DRG分组,通过增加专科医院的DRG分组细化诊断治疗编码等方法,更合理地体现专科医院的诊治工作。可适当地增加向中医诊疗倾斜政策,完善中医诊疗的成本控制和入组技术标准,促进医保对中医资源的科学支付。
来源:《中国医院》杂志2022年4月刊
作者:王舒扬、李迎、刘敏、黎浩
单位:武汉大学公共卫生学院、武汉市医疗保险中心、武汉亚洲心脏病医院
(参考文献略)

首 页